ホーム > くらし・手続き > 人権・男女平等・結婚支援 > 人権施策 > 犯罪被害者等の人権
更新日:2026年4月14日
ここから本文です。
犯罪等の被害には、誰もが突然遭う可能性があります。犯罪の被害に遭った人やその家族の多くは、犯罪そのものによる直接的な被害だけではなく、事件後の精神的ショック、経済的な困窮、メディアによる過剰取材や周囲の人の心ないうわさ、さらにはSNS等における誹謗(ひぼう)中傷等のいわゆる「二次被害」を受ける可能性があります。犯罪被害に遭った人が一日も早く平穏な暮らしを取り戻すためには、周囲の人達が被害者が置かれた状況を理解し、被害者に配慮した対応を心掛けることが大切です。
もしも不幸にして身近な人が犯罪被害に遭ってしまったら、私たちはどのように被害者と向き合えばよいのでしょうか。周囲の人の言動によって、被害者は心が楽になったり、落ち込んだりします。「がんばって」「早く忘れてしまったほうがいいよ」「運が悪かったね…」気を遣ってかけたつもりの言葉も、その人の受け止め方によって大きく異なります。言葉で励ますよりも、普段通りに接して寄り添ってもらったほうが嬉しいと思う人もいます。
「もしも、自分や身近な人が被害に遭ったら…」と、自分のこととして置き換えてみてはどうでしょうか。
犯罪被害は決して他人事ではありません。その人の気持ちに寄り添うことが大切です。
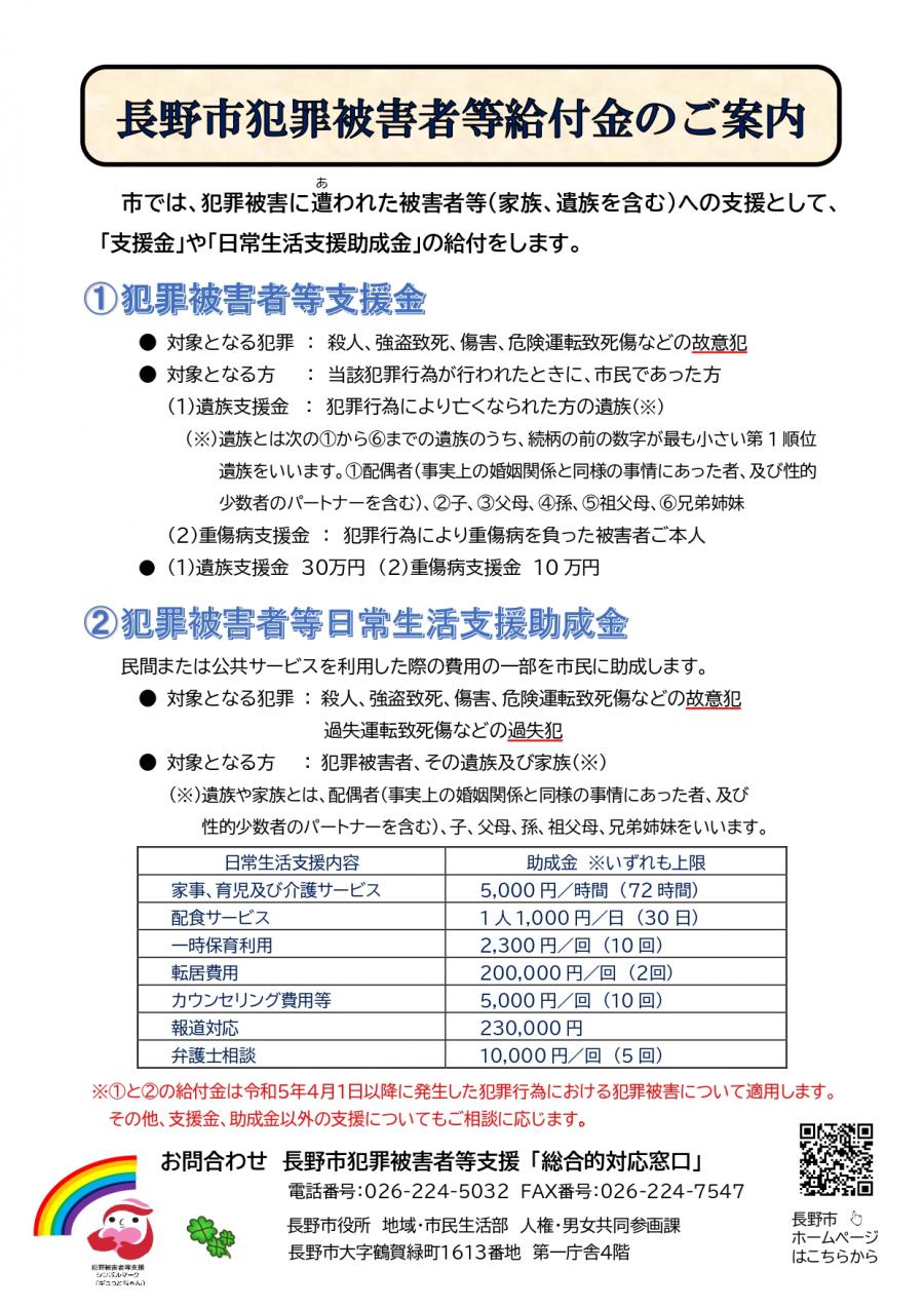
犯罪被害者などの皆さんが、被害から早期に回復し、生活を再建するために、被害者等に寄り添った支援を行い、誰もが安心して暮らすことができる社会の実現を目指して、令和6年1月1日に「長野市犯罪被害者等支援条例」を施行しました。
「犯罪被害者等」とは、犯罪等により被害を被った者および、その家族または遺族を言います。
支援金、日常生活支援助成金は、人の生命または身体を害する犯罪に当たる行為による被害が、給付の要件となります。
詳しくは人権・男女共同参画課(電話026-224-5032)までお問い合わせください。

長野市犯罪被害者等支援相談窓口のご案内(PDF:414KB)

長野市犯罪被害者等日常生活支援助成金交付要綱(PDF:223KB)
長野県犯罪被害者支援(県人権・男女共同参画課)(外部サイトへリンク)(別ウィンドウで開きます)
NPO法人長野犯罪被害者支援センター(外部サイトへリンク)(別ウィンドウで開きます)
長野県警察本部【犯罪被害者支援室】(外部サイトへリンク)(別ウィンドウで開きます)
性被害サポートダイヤル110(長野県警察本部内)(外部サイトへリンク)(別ウィンドウで開きます)
長野市保健所健康課「いのちの支援相談窓口一覧」(別ウインドウで開きます)
もし、あなたや身近な人が犯罪被害に遭ってしまったら、一人で悩まずご相談下さい。相談内容に応じた支援を行います。
長野市犯罪被害者等支援「総合的対応窓口」
(人権・男女共同参画課内:電話番号026-224-5032)
令和7年12月2日(火曜日)、NPO法人長野犯罪被害者支援センターおよび長野中央警察署との共催で、長野市役所1階市民交流スペースにおいて、「ホンデリングデー」を開催いたしました。ご協力ありがとうございました。
これらは、犯罪被害に遭われた方やそのご家族の支援活動に役立てられます。
警察庁が開設した犯罪被害者やその支援者のための総合ポータルサイトです。犯罪被害に遭われた方が利用できる支援制度や相談窓口、支援に携わる方が学べる研修教材などを集約しており、「一人で悩まず、必要な支援に繋がってほしい」という思いが込められています。(警視庁ホームページより引用)


犯罪被害者等支援
シンボルマーク
ギュっとちゃん
犯罪被害者等基本法(平成16年法律第161号)第8条により、政府は、犯罪被害者等のための施策の総合的かつ計画的な推進を図るため、犯罪被害者等のための施策に関する基本的な計画を定めなければならないこととされています。
令和8年4⽉1⽇から令和13年3⽉31⽇までを計画期間とする「第5次犯罪被害者等基本計画(令和8年3⽉17⽇閣議決定)」が策定されました。(警視庁ホームページより引用)
お問い合わせ先
同じカテゴリのページを見る
こちらのページも読まれています